在微電子技術基礎上發展起來的單片機及其外圍器件,使儀表技術進入了一個嶄新的智能化時代。此外,半導體工藝的發展使器件普遍地采用CMOS技術,CMOS器件不僅器件的體積越來越小,也為實現低電壓、低功耗和功耗管理提供了良好的條件,使便攜式儀表的普及成為可能。因此,低功耗的便攜式儀表有著很好的發展前景。從使用者的角度來說,希望便攜式儀表在大多數情況下都能攜帶方便,操作簡單,無需復雜維護又能長時間可靠地工作。為滿足以上要求,一方面要選擇合適的低功耗器件,另一方面也對電源模塊的設計提出了更高的要求。
便攜式儀表中大量CMOS器件的低功耗的特性,使得普通的電池就能為系統提供充足的電能,因此,利用單一的電池電源,來滿足系統中各部分不同的電源需求,并確保電源正常供電,是便攜式儀表電源處理模塊的基本任務。
1 便攜式儀表的硬件結構
便攜式儀表通常是一個由單片機及其外圍器件構成的,具有多種輸入輸出形式的單片機系統,其硬件的一般結構如圖1所示。將其按照功能模塊劃分并分析各模塊電源需求如下:

圖1 便 攜 式 儀 表 硬 件 的 一 般 結 構
——傳感器模塊包括傳感器及其驅動電路和傳感器輸出信號處理電路。傳感器及其驅動電路通常以模擬電路為主,輸出信號處理一般使用V/F轉換器件或模數轉換器件,因此傳感器模塊通常的電壓需求為+5V或±5V。
——人機對話的輸入輸出模塊包括LCD顯示和鍵盤輸入驅動電路。LCD顯示輸出除了需要提供+5V工作電壓外,一般還需要提供對比度調節電壓,LCD顯示器有正、負極性之分,不同的顯示器需要的對比度調節電壓也不同,一般在±28V之內。
——單片機及其接口模塊作為整個系統的核心,單片機要連接和管理其他的模塊,與不同的模塊連接,就會用到不同的接口。例如,不少便攜式儀表提供微型打印機接口,將信息打印出來;很多便攜式儀表上都有非易失存儲單元,即使斷電仍能長時間保留歷史信息;另一些便攜式儀表提供RS-232串行通信接口,可以將保留的數據輸出到PC機中,做更高級的分析和處理,或是實時將測量數據傳遞給上位機,由上位機處理并完成相應的實時控制功能。這一模塊使用到的都是各種IC芯片,一般來說都要求+3.3V或+5V。
從以上的分析可以看出,系統中各個模塊對電源的要求是不同的,電源模塊就是要將單一的電池電源轉換成能使系統中的各模塊正常工作的多種電源輸出。便攜式儀表體積雖小,卻是一個很完整的系統,在設計便攜式儀表的硬件時,首先應盡量使各模塊的電源需求一致。比如傳感器模塊有+5V的電壓需求,那么在單片機及其接口器件的選擇時,就應盡量選擇+5V供電的IC芯片。
盡管如此,設計時仍不可避免地會遇到兩種甚至兩種以上的電源需求,這就是電源模塊要解決的關鍵問題,其中主要是解決LCD顯示器的對比度調節電壓的輸出。設計電源模塊時要根據不同的電源輸入輸出要求選擇相應的集成電源穩壓變換器件,在滿足電源要求的前提下,使外圍電路盡可能的簡單,體積盡可能小。
2 電源穩壓變換器件
市場上可供選擇的電池規格多種多樣,除了較常規的1.2V(或1.2V整數倍)的鎳鎘充電電池(電池組)、1.5V和9V的干電池和3.6V的鋰電池以外,還有各種特殊的3、4.5、5、6V和12V的電池可供選擇,但從使用者更換或購買備用電池方便性的角度考慮,應盡可能使用互換性更好的普通電池。
完成電源穩壓變換可供選擇的集成電源器件主要有如下幾類:低壓差線性穩壓器件、通用開關型穩壓器件、多功能或專用的電源器件、電壓基準器件,還有用于確保電源正常供電的各類電源監控管理器件[1]。
便攜式儀表本身的功耗較小,一般要求的電源輸出功率不大,從體積上考慮,與電路中的其他器件一樣選用IC芯片,而不宜選用傳統的線性穩壓器件;對于電池供電的系統,由于經過一段時間的放電后,電池電壓總會有一定程度的下降,這時電源模塊應仍能保持穩定的輸出電壓,這就要求電源模塊對輸入電壓的要求不能太苛刻,即允許輸入電壓在一定范圍內變化;一般都要求雙電壓輸出。
在各種集成電源器件中,通用開關型集成穩壓器件有較高的電源效率,適應較寬的輸入電壓范圍,容易通過變換,產生多種類型的輸出電壓,非常適合于使用電池供電的系統,因此在便攜式儀表產品中有著廣泛的應用。
這類DC/DC轉換器件按控制方式不同,可以分為脈沖寬度調制式(PWM)、脈沖頻率調制式(PFM)和開關電容泵式;按輸入電壓不同可以分為升壓式、降壓式和可分別工作于升壓和降壓兩種狀態的轉換器;按輸出電壓不同可以分為單一固定/可調電壓輸出和多路固定/可調電壓輸出。
脈沖寬度調制式(PWM)轉換器工作于固定的開關頻率,其濾波電路的設計較簡單;脈沖頻率調制式(PFM)轉換器在小功率輸出時可望獲得較低的靜態電流;開關電容泵式轉換器的外圍電路簡單,適用于小輸出電流的電源變換[1]。
從外圍電路的復雜程度來看,固定電壓輸出的比可調電壓輸出的簡單,單一電壓輸出的比多路電壓輸出的簡單。以下給出一便攜式儀表電源模塊的設計實例。
3 應用實例
該便攜式儀表要求使用兩節5號干電池,提供-10V的LCD對比度調節負電壓,+5V傳感器驅動電路和其他器件電源,輸出工作電流為200mA。根據這個單電源輸入雙電壓輸出的電源要求,針對不同的系統硬件條件,給出兩種不同電源變換電路的方案。
3.1 使用雙電壓輸出升壓DC/DC變換器MAX1677完成
MAX1677適用于需兩種可調電源的便攜式儀表。其主要性能為:
——允許的輸入電壓范圍為0.7~5.5V;
——主輸出2.5~5.5V(可調電壓輸出),或工廠預設值3.3V輸出,最大輸出電流可達350mA;
——第二輸出可為LCD對比度調節提供+28~-28V范圍內的電壓;
——電源效率可達95%;
——16腳QSOP封裝,體積很小,不需要外部場效應管。
其他性能還包括:
——20μA靜態工作電流;
——1μA關斷維持電流;
——電池欠電壓監測[2]。
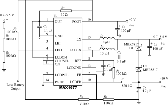
由于MAX1677輸入電壓范圍(0.7~5.5V)較大,可以依據不同系統提供的安裝電池空間和所需的不同電池電壓與容量,靈活地選擇電池的種類,比如1~3節普通干電池、堿性電池、鎳鎘充電電池或1節鋰電池均可以使系統正常工作。使用MAX1677的電源模塊實際電路原理圖如圖2所示。

圖2 MAX1677電 源 變 換 電 路 原 理 圖
圖2中的一些電路參數的說明如下:
——磁芯電感L1、L2可選用CoilCraft(線藝)的DO1608C-103表貼磁芯電感,電感值為10μH;
——肖特基二極管D1、D2也可選用其他型號,只要反向耐壓大于16V即可;
——電阻R1和R2的比值決定了LCD對比度輸出的電壓值VLCD(對應圖中的VOUT2),關系式為R1=R2×|VLCD|/1.25V,其中R1的取值范圍為500kΩ~2MΩ;
——電阻R3和R4的比值決定了主輸出電壓值VOUT(對應圖中的VOUT1),關系式為R3=R4×[(VOUT/1.25V)-1],其中R4的取值范圍為10~200kΩ;
——電阻R5和R6的比值決定了系統欠電壓監測的門檻電壓值VTRIP,關系式為R5=R6×[(VTRIP/0.614V)-1],其中R6≤130kΩ。
當電池電壓正常時,電池電壓過低輸出管腳LBO(Low-BatteryOutput)輸出保持高電平;一旦電池電壓低于門檻電壓VTRIP時,LBO管腳輸出變為低電平。如果不使用欠電壓監測的話,只需將第3管腳(LBI)接地。
使用0805表貼元件,則此電源模塊在電路板上實際尺寸只有22mm×17mm。此電源模塊的應用比較靈活,可以根據實際系統的需要,按照以上關系式選取相應的電阻值,得到需要的電壓輸出。
3.2 使用單電壓輸出的DC/DC變換器從系統中其它器件上借用輔助電源
對于電路中還包括RS-232串行接口的系統來說,還有一種僅使用單輸出DC/DC電壓變換器件就能滿足上述要求的電源處理方法:選用單電壓輸出DC/DC變換器得到+5V輸出,使用MAX202E完成RS-232串行接口,借用其內部的雙路電荷泵電壓轉換器的負電壓輸出為LCD提供對比度調節負電壓。一般來說,單一的電池電源輸入得到單一的+5V輸出的DC/DC升壓正電壓變換器件品種很多,選擇的余地較大,外圍電路也更簡單一些,這里不作特別說明。以下主要給出借助MAX202E得到-10V電壓輸出的方法。
MAX202E是+5V供電的雙路RS-232驅動器,它的內部還包含了+5V及±10V的兩個電荷泵電壓轉換器,其中倍壓輸出電荷泵使用電容C1,在輸出濾波電容C3上得到+10V輸出;倒相電荷泵使用電容C2,在輸出濾波電容C4上得到-10V輸出;電壓輸入的旁路電容為C5;正常的使用中,這5個電容都可以使用普通的0.1μF電容,其典型電路連接如圖3所示。

圖3 MAX202E典型電路連接原理圖
MAX202E允許電荷泵產生的±10V作為電源輸出,當借用電荷泵的倍壓輸出或倒相輸出作電源使用時,只需增大相應的電荷泵電容C1或C2(10μF以內),就可以維持器件的工作性能;若相應的輸出濾波電容C3或C4選用更大的電容值(10μF以內),則可減小電源的輸出阻抗[2]。使用這種方法也不失為一種簡化外圍電路的好辦法。
4 結語
便攜式儀表是儀表行業的一個發展趨勢,它的硬件可以看作是一個完整的單片機系統,包括了多種形式的輸入輸出,整個系統的電源管理是一個重要的問題,在設計具體的電源模塊時要注意如下幾個方面:
——為降低系統功耗,減小儀表體積,應盡可能地選用CMOS器件;
——根據容許的空間和需求的容量合理地選擇電池,從互換性角度考慮應盡量選用普通電池作為電源;
——選用合適的電源穩壓變換器件,在滿足電源需求的前提下,使電源模塊的外圍電路簡單,減小占用空間;
——當要實現多電壓輸出時,既可以直接選用具備相應功能的電源穩壓變換器件,也可以充分利用電路中已有器件的輔助電壓輸出,達到簡化外圍電路的目的。
聲明: 本網站所發布文章,均來自于互聯網,不代表本站觀點,如有侵權,請聯系刪除(VX:pxebattery)
